Alternatieve rapportage werkgebonden personenmobiliteit voor uitzenders
Heeft uw organisatie 100 of meer werknemers? Dan bent u vanaf 1 juli 2024 verplicht te rapporteren over het zakelijke verkeer en het woon-werkverkeer van uw werknemers. Dit is de rapportageverplichting werkgebonden personenmobiliteit (WPM). Voor een branche waarin werknemers te maken hebben met veel verschillende standplaatsen is het lastig om een sluitende administratie bij te houden voor woon-werkmobiliteit. Daarom heeft het verantwoordelijke ministerie van Infrastructuur & Waterstaat in samenwerking met de ABU een aangepaste rapportagemethode beschreven die toegepast kan worden op de uitzend- en payrollkrachten binnen uw organisatie.
Heeft u vragen over deze rapportageverplichting? Lees hier onze FAQ’s rapportageverplichting werkgebonden personenmobiliteit.
Gebruik de handreiking voor uw rapportage
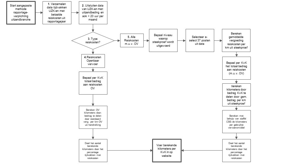
Voor uw vaste medewerkers geldt de rapportageverplichting zoals beschreven in de handreiking. Als werkgever in de uitzendsector bent u vrij om óf onderstaande methode te gebruiken voor het rapporteren van uw gegevens óf de handreiking van het ministerie te volgen. Let op! Deze methode geldt enkel voor de werkgevers in de uitzendbranche of een branche waarin vergelijkbare situaties voorkomen met betrekking tot een veelvuldig wisselende standplaats.
Wat is uw rol als werkgever?
Nederland heeft afgesproken de CO2-uitstoot te verminderen. Op dit moment zorgen zakelijk verkeer en woon-werkverkeer samen naar schatting voor meer dan 50% van de gereden kilometers in Nederland. Als werkgever heeft u een grote rol in het duurzamer maken van de werkgebonden personenmobiliteit. Bijvoorbeeld door, als het kan, uw werknemers thuis te laten werken. Of door ze met het openbaar vervoer, de fiets of een elektrische auto naar het werk te laten komen. In uw rapportage staat wie u advies op maat kan geven om verder te verduurzamen.
Voor vragen kunt u contact opnemen met de ABU helpdesk op 020 -655 82 30
